值得买频道 🐑 爬楼榜
10:00 · 2025年9月4日 · 周四
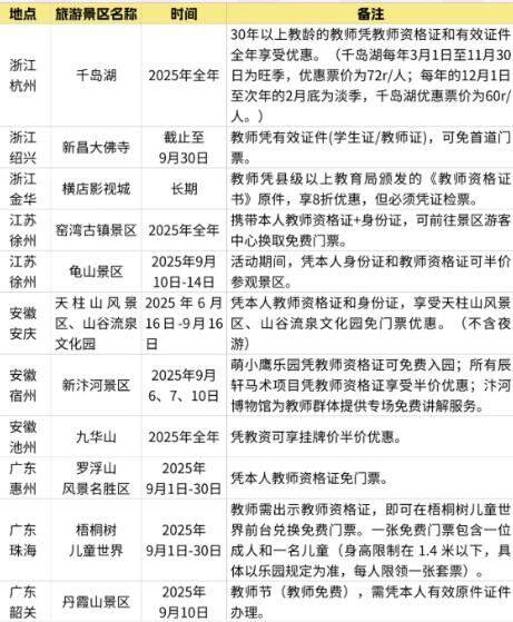
教师节景区兔票等
👇
全国各地旅游景区以及欢乐谷
等游乐园也有教师节优惠 兔票等
自己看看附近景区(图上部分地区)
Home
Tags
Links
二庆薅羊毛
薅羊毛
电商薅羊毛
实时线报
看看美女
Powered by
BroadcastChannel
&
Sepia